

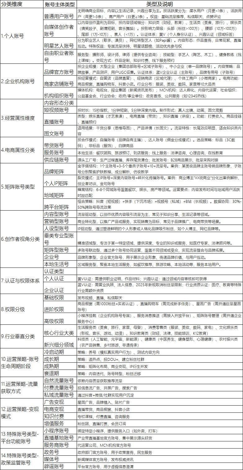
在抖音这个日活数亿的内容与商业融合平台上,账号类型繁多且复杂。今天,我将从六个维度为你剖析抖音账号的分类体系,让你轻松掌握抖音账号的核心逻辑与运营要点。
一、账号主体:抖音世界的 “玩家” 身份证
抖音账号主体分为个人账号与企业机构账号。
个人账号包括普通用户账号、自媒体创作者账号、明星艺人账号和自由职业者账号。其中,普通用户账号无商业目标,按活跃度分为潜水用户(月更 <1 条)、活跃用户(周更 1 - 3 条)、高产用户(日更 ≥1 条)。自媒体创作者账号以盈利为目标,按内容领域细分,如知识类(财经、教育)、生活类(美食、旅行)、娱乐类(搞笑段子、剧情短剧、音乐舞蹈)等,还会按影响力层级分为头部(粉丝 >100 万)、腰部(10 万 - 100 万)、尾部(1 万 - 10 万)、素人(<1 万)。明星艺人账号分为职业艺人与网红转型艺人,享有专属流量扶持等特殊权益。自由职业者账号涵盖服务型和技能型,通过线上服务变现。
企业机构账号则涵盖品牌官方账号、商家店铺账号、机构组织账号等。品牌官方账号按企业规模分为大型企业与中小企业的不同账号配置;商家店铺账号按经营模式分为自营店、经销商店和个体工商户,关联电商功能;机构组织账号包括媒体机构、MCN 机构、社会组织和政府 / 事业单位账号,发挥不同社会功能。
二、经营属性:抖音账号的 “生意经”
抖音账号经营属性从内容、电商、矩阵三大维度展开。
内容形态方面,短视频账号有时长和制作形式之分;直播账号有娱乐、电商、知识等不同类型及功能;图文账号适用于特定场景且长尾效应明显。电商属性上,带货账号有自播和达人合作之别及选品策略;服务账号涵盖本地生活和线上服务;供应链账号聚焦源头工厂和批发业务。矩阵账号类型丰富,品牌矩阵呈金字塔结构,个人 IP 矩阵为裂变模式,地域矩阵采用蜂窝结构,跨平台矩阵整合多平台优势。
三、认证与权限:账号的 “身份证明” 与 “能力范围”
抖音通过认证与权限体系规范账号运营。
个人认证包含黄 V 认证和兴趣认证,企业认证则有蓝 V 认证与行业资质认证。权限分级分明,基础权限涵盖视频发布等,进阶权限需满足粉丝量等条件解锁商品橱窗等,高级权限如小程序挂载则为企业机构专属,助力账号实现多元功能与商业价值。
四、行业垂直:深耕细分领域的专业户
抖音账号行业垂直分类助力精准触达受众。
核心行业大类包括生活服务类、消费零售类、文化娱乐类和知识教育类,各领域账号针对特定受众提供内容与服务。新兴细分领域如科技类、健康类和农村振兴类,为账号发展开辟新赛道,满足不同领域创作者与用户需求。
五、运营策略:账号成长的 “路线图”
掌握抖音账号运营策略,助力账号持续成长。
在账号生命周期的冷启动期、成长期、成熟期和衰退期,分别采用养号测试、追热点投 DOU +、矩阵化布局变现以及内容迭代转型等策略。流量获取方式涵盖自然流量、付费流量和私域流量,各有特点。变现模式则包括广告变现、电商变现、知识付费和增值服务,满足不同账号盈利需求。
六、特殊账号:抖音生态的 “特色成员”
抖音特殊账号类型为平台增添独特功能与价值。
平台功能账号中的小程序账号、直播基地账号和服务商账号,分别提供服务入口、展示源头好货和运营服务支持。政策监管账号中的政务号、媒体号和辟谣账号,则承担政策宣传、资讯发布和信息澄清职责,共同维护抖音生态健康发展。
以上就是抖音账号分类体系的全面解析。理解这些分类,能让你在账号定位、运营策略制定时更加有的放矢。抖音的浩瀚星空,期待你带着清晰的认知,找到专属舞台,绽放独特光彩。此表格为抖音账号体系的详细分类,可作为运营时的参考依据。

抖音平台账号体系分类:一文看清抖音账号的本质与运营策略
抖音账号体系如同一座复杂而有序的内容与商业大厦,各维度相互关联支撑。从账号主体看 “谁在玩”,经营属性看 “怎么玩”,认证权限看 “身份与能力”,行业垂直看 “深耕领域”,运营策略看 “成长路径”,特殊账号看 “平台生态”。理解这一体系,让你在抖音世界中精准定位,把握运行规律,开启内容创作与商业运营的精彩之旅。
2025年还在说"抖音不赚钱"的创作者,本质是输在重复操作。真正有效的路径:用工业化流程生产内容,省下时间研究变现玩法。
好了,今天先讲这么多,希望我的分享对你有帮助!










